欢迎登录赣金网     今天是:2025年07月07日 星期一
站点—头部-广告位
当前位置:首页 >> 财经资讯>> 正文内容

私募监管风暴来袭:7月份已有14家私募被3地证监局处罚

来源:中国基金报    作者:    发布时间:2017年07月18日

    中国基金报记者林雪
 
  基金君从证监会网站发现,7月份以来,已经有吉林、厦门、河北等3个地区的证监局对辖区内的14家私募基金公司发出责令改正的监管措施决定。
 
  根据证监会2017年私募基金专项检查的统一部署,今年上半年各地证监局启动对辖区内私募基金管理机构进行抽查。
 
  现在抽查结果已经露出冰山一角,14家私募机构暴露出来的问题值得私募们注意,对照一下及早改正,合法合规地开展业务。
 
  基金君看了一下,主要的问题既包括产品托管、信息披露、备案登记、合格投资者等,也包括对投资者做问卷调查、产品做风险评级等适当性管理问题,还有投资顾问、投资决策、防范利益输送等。
 
  又有7家私募因各种问题被责令改正
 
  基金君上次写的《证监局专项检查揭开私募乱象!六家私募被曝违规运营,主要涉及这六大问题》,这次再带小伙伴们一起来看看新的七家私募被处罚,主要问题有哪些。
 
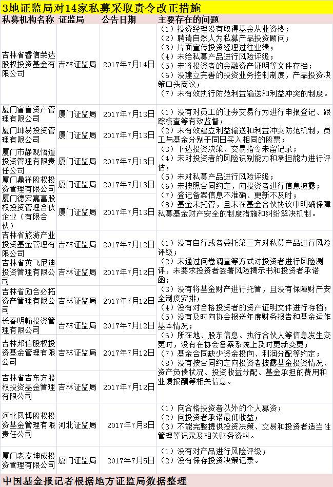
  1.吉林省睿信荣达股权投资基金有限公司
 
  吉林证监局列举了睿信荣达这家私募出现的7个问题:
 
  (1)投资经理王作循没有取得基金从业资格;
 
  (2)聘请自然人李延志为致羚羊1号私募投资基金的投资顾问;
 
  (3)用“使投资利润呈现出最大化的奇迹效应”等词句片面宣传投资经理李宇的过往业绩;
 
  (4)没有给睿信荣达1号及羚羊1号两只私募产品进行风险评级;
 
  (5)没有将投资者的金融资产证明等文件进行存档;
 
  (6)没建立完善的投资业务控制制度,睿信荣达1号投资决策是口头商议的;
 
  (7)没有有效执行防范利益输送和利益冲突的制度。
 
  证监局表示,私募违反了《基金法》第九条、《证券期货经营机构私募资产管理业务运作管理暂行规定》第三条、《私募投资基金监督管理暂行办法》第十七条等规定,责令私募进行整改。
 
 
  2.河北凤博股权投资基金管理有限责任公司
 
  河北证监局列举,凤博投资存在3个问题:
 
  (1)向合格投资者以外的个人募资;
 
  (2)向投资者承诺最低收益;
 
  (3)不能完整提供投资决策、交易和投资者适当性管理等记录及相关财务资料。
 
  证监局表示,私募违反了《私募投资基金监督管理暂行办法》第十四条、十五条、二十六条的规定,采取责令改正的措施。
 
 
  3.厦门睿誉资产、厦门坤易投资等5家公司
 
  厦门证监局列举了厦门睿誉资产、厦门坤易投资、厦门市静观悟道投资、厦门鼎祥股权投资、厦门德宏嘉富股权投资等5家私募存在的问题,基金君归纳了一下,主要有几点:
 
  (1)没有对员工的证券交易行为进行申报登记、跟踪核查等有效监督;
 
  (2)未有效建立利益输送和利益冲突防范机制,员工与基金分别于同日买入相同的股票;
 
  (3)下达投资决策、交易指令未留记录;
 
  (4)未对投资者的风险识别能力和承担能力进行评估;
 
  (5)未对基金进行风险评级;
 
  (6)未按照合同约定,向投资者进行信息披露;
 
  (7)登记备案信息不准确、更新不及时;
 
  (8)基金未托管且未在基金合伙协议中明确保障私募基金财产安全的制度措施和纠纷解决机制。
 
 
  14家私募的问题值得关注
 
  7月以来多地证监局开始逐步公布2017年上半年私募专项检查的情况,已经有14家私募被采取责令改正措施,暴露出来的问题值得注意,既包括产品托管、信息披露、备案登记、合格投资者等问题,也包括对投资者做问卷调查、产品做风险评级等适当性管理问题,还有投资顾问、投资决策、防范利益输送等问题。
 
  这次监管涉及《基金法》、《证券期货经营机构私募资产管理业务运作管理暂行规定》、《私募投资基金监督管理暂行办法》等多部私募基金的法律法规,值得私募们重视起来。
 
  最后通过这次私募们暴露的问题,基金君归纳了一份表格,私募小伙伴可以收藏一下。

分享:

来源:中国基金报

责任编辑:张春明

[版权与免责声明]
主办:赣金共赢(赣州)传媒有限公司
Copyright© 2009-2012 www.gzjrw.com.cn All rights reserved 赣金网 版权所有.
请使用IE6.0以上版本或将浏览器设置为兼容模式浏览本网站
赣ICP备2025067349号-1 赣公网安备36070202001187号 技术支持:红浩网络