来源:中国广播网 作者: 发布时间:2012年08月23日
中广网北京8月22日消息 据港交所网站发布,香港交易及结算所有限公司(香港交易所)周三(8月22日)发布声明称,将于9月17日推出人民币货币期货。这美元兑人民币(香港)*期货合约将会是全球首只人民币可交收货币期货合约。
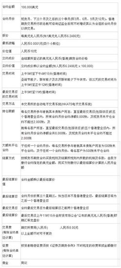
美元兑人民币(香港)期货合约要求于合约到期时卖方缴付合约指定的美元金额,买方则支付以最后结算价计算的人民币金额。期货合约报价将以每美元兑人民币(例如1美元兑人民币6.2486元)计算,按金以人民币计算。交易费及结算费亦以人民币缴付。最后结算价以最后交易日上午11时15分财资市场公会公布的美元兑人民币(香港)即期汇率定盘价为基准。有关资料载于财资市场公会网站。
于9月17日可供交易的人民币货币期货的合约月份为:2012年10月、2012年11月、2012年12月、2013年1月、2013年3月、2013年6月及2013年9月。合约细则及信息供货商代码载列于附页,有关数据亦载于香港交易所网站。此外,有关保证金要求及庄家等数据将于产品推出之前公布。
至今已有逾1,000名市场从业人士及投资界专业人士出席有关人民币货币期货的研讨会或简介会。另外,香港交易所亦正筹划多项活动推广人民币货币期货。
香港交易所集团行政总裁李小加说:「我们的总体战略是要提供多元化的人民币相关产品,同时发展股票及股票相关衍生产品以外的业务,开拓定息产品、货币及商品业务,而推出美元兑人民币货币期货正是这项战略的其中一个重点。此外,这新产品亦有助我们推动人民币国际化及香港进一步发展为人民币离岸中心。」
香港交易所交易科主管戴志坚表示:「虽然我们没有就成交量或未平仓合约数目订下任何目标,但我们相信人民币货币期货具有庞大发展潜力。」
*人民币(香港)指在香港买卖的人民币
美元兑人民币(香港)期货的合约细则
以下合约细则将适用于美元兑人民币(香港)期货合约:
